Trong kỷ nghệ phần mềm, cách vẽ lưu đồ thuật toán đóng vai trò là cầu nối quan trọng giữa ý tưởng logic và mã nguồn thực thi. Việc nắm vững giải thuật, sơ đồ khối giúp lập trình viên tối ưu hóa logic lập trình và giảm thiểu sai sót trong quá trình triển khai hệ thống phức tạp. Bài viết này hướng dẫn chi tiết quy trình xây dựng lưu đồ chuẩn xác, giúp bạn nâng cao khả năng tư duy phân tích bài toán kỹ thuật.
Lưu đồ thuật toán và tầm quan trọng trong giải thuật
Lưu đồ thuật toán (Flowchart) là một phương pháp trực quan hóa các bước thực hiện của một chương trình máy tính thông qua các ký hiệu hình học. Thay vì đọc hàng trăm dòng mã phức tạp, người phát triển có thể nhìn vào sơ đồ để hiểu luồng dữ liệu (data flow) và các điểm quyết định. Trong môi trường làm việc chuyên nghiệp, lưu đồ giúp các thành viên trong nhóm thống nhất về logic trước khi đặt bút viết những dòng code đầu tiên.
Việc áp dụng sơ đồ khối giúp lập trình viên phát hiện sớm các lỗi về logic như vòng lặp vô hạn hoặc các nhánh điều kiện bị bỏ sót. Đây cũng là tài liệu kỹ thuật không thể thiếu trong các dự án đạt chuẩn ISO 5807 về xử lý thông tin. Khi bạn nắm vững cách vẽ lưu đồ thuật toán, việc chuyển đổi sang ngôn ngữ lập trình như C++, Java hay Python sẽ trở nên vô cùng đơn giản và mang tính hệ thống cao hơn.
Chi tiết các ký hiệu chuẩn ISO trong cách vẽ lưu đồ thuật toán
Để đảm bảo mọi lập trình viên trên thế giới đều có thể hiểu sơ đồ của bạn, việc tuân thủ các quy tắc ký hiệu chuẩn quốc tế là bắt buộc. Mỗi hình khối trong lưu đồ đại diện cho một loại thao tác cụ thể, giúp phân biệt rõ ràng giữa nhập liệu, xử lý và điều kiện.

Dưới đây là các ký hiệu cơ bản mà bạn cần ghi nhớ khi thực hiện cách vẽ lưu đồ thuật toán tiêu chuẩn:
- Hình Ovan (Terminal): Ký hiệu bắt đầu (Start) hoặc kết thúc (End) của một quy trình thuật toán.
- Hình bình hành (Input/Output): Dùng cho các thao tác nhập dữ liệu từ người dùng hoặc xuất kết quả ra màn hình.
- Hình chữ nhật (Process): Biểu diễn các phép tính toán, gán giá trị hoặc các thao tác xử lý dữ liệu nội bộ.
- Hình thoi (Decision): Thể hiện cấu trúc điều khiển rẽ nhánh, kiểm tra một điều kiện logic (đúng/sai) để quyết định hướng đi tiếp theo.
- Mũi tên (Flow line): Chỉ định trình tự thực hiện của các bước, thông thường đi từ trên xuống dưới và từ trái sang phải.
- Hình tròn nhỏ (Connector): Dùng để kết nối các phần khác nhau của sơ đồ khi chúng nằm ở các trang khác nhau.
Quy tắc thiết kế sơ đồ khối khoa học và dễ bảo trì
Một lưu đồ tốt không chỉ đúng về mặt logic mà còn phải dễ đọc và mang tính thẩm mỹ kỹ thuật cao. Khi bắt đầu cách vẽ lưu đồ thuật toán, bạn cần xác định rõ mục tiêu của chương trình và các biến số đầu vào cần thiết. Luôn giữ luồng chính của thuật toán di chuyển theo một trục dọc cố định để người xem không bị nhầm lẫn giữa các nhánh phụ.
Tính nhất quán trong cách đặt tên biến và mô tả thao tác giúp tối ưu mã nguồn ngay từ bước chuẩn bị ý tưởng. Tránh việc vẽ các đường kẻ chéo nhau gây rối mắt, thay vào đó hãy sử dụng các điểm nối thông minh. Mỗi hình thoi quyết định nên có hai luồng ra rõ ràng được dán nhãn “Đúng” (True) và “Sai” (False). Điều này cực kỳ quan trọng đối với các thuật toán có độ phức tạp cao hoặc các bài toán sử dụng đệ quy trong lập trình.
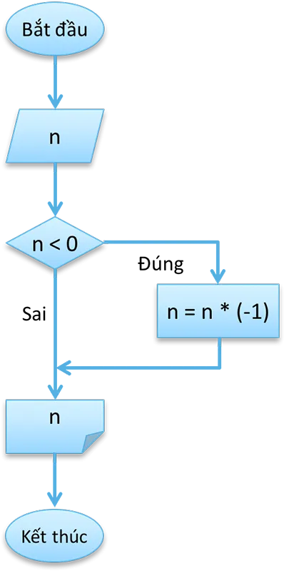
Cách vẽ lưu đồ thuật toán cho bài toán tính trị tuyệt đối
Bài toán tính giá trị tuyệt đối của một số nguyên $n$ là ví dụ điển hình để làm quen với nhánh điều kiện đơn (If-Then). Nguyên lý cốt lõi là kiểm tra xem số đó có nhỏ hơn 0 hay không để thực hiện phép đổi dấu phù hợp.

Phân tích độ phức tạp (Complexity Analysis):
- Độ phức tạp thời gian (Time Complexity): $O(1)$ vì chỉ thực hiện một phép so sánh và tối đa một phép nhân.
- Độ phức tạp không gian (Space Complexity): $O(1)$ do chỉ sử dụng một biến lưu trữ cố định.
Code minh họa bằng Python 3.10:
# Chương trình tính giá trị tuyệt đối
def tinh_tri_tuyet_doi(n: int) -> int:
# Bước kiểm tra điều kiện tương ứng hình thoi trong lưu đồ
if n < 0:
return -n # Xử lý nếu điều kiện đúng
return n # Trả về kết quả nếu điều kiện sai
# Input mẫu
so_nguyen = -15
# Output kỳ vọng: 15
print(f"Giá trị tuyệt đối của {so_nguyen} là: {tinh_tri_tuyet_doi(so_nguyen)}")
Phân tích lưu đồ giải phương trình bậc nhất ax + b = 0
Giải phương trình bậc nhất $ax + b = 0$ yêu cầu một cấu trúc điều khiển lồng nhau phức tạp hơn để xử lý tất cả các trường hợp đặc biệt (Edge Cases). Khi áp dụng cách vẽ lưu đồ thuật toán cho bài này, bạn phải xét đến trường hợp $a = 0$ để tránh lỗi chia cho số không (division by zero).

Phân tích logic:
- Nhập $a$ và $b$.
- Nếu $a neq 0$: Nghiệm duy nhất $x = -b/a$.
- Nếu $a = 0$:
- Nếu $b = 0$: Phương trình vô số nghiệm.
- Nếu $b neq 0$: Phương trình vô nghiệm.
Code minh họa bằng C++17:
#include <iostream>
#include <iomanip>
int main() {
double a, b;
std::cout << "Nhap he so a va b: ";
if (!(std::cin >> a >> b)) return 1; // Kiểm tra lỗi nhập liệu
if (a != 0) {
std::cout << "Phuong trinh co nghiem duy nhat x = " << -b / a << std::endl;
} else {
if (b == 0) {
std::cout << "Phuong trinh co vo so nghiem." << std::endl;
} else {
std::cout << "Phuong trinh vo nghiem." << std::endl;
}
}
return 0;
}
Xử lý bài toán điểm trung bình và hình học cơ bản
Các bài toán tính toán tuần tự thường không có nhánh rẽ, điều này giúp việc minh họa sơ đồ hoạt động trở nên đơn giản và gọn gàng hơn. Đối với bài toán tính điểm trung bình của ba môn học hoặc tính chu vi, diện tích hình tròn, chúng ta chỉ cần tập trung vào luồng nhập – xử lý – xuất.

Khi tính toán diện tích hình tròn, việc sử dụng hằng số $PI$ chính xác là yếu tố then chốt để đảm bảo độ chính xác dữ liệu. Trong các thư viện chuyên dụng như math của Python hay cmath của C++, $PI$ được định nghĩa với độ chính xác cao nhất mà phần cứng hỗ trợ.

Kinh nghiệm thực tế: Đối với các bài toán tính toán số thực, luôn sử dụng kiểu dữ liệu có độ chính xác gấp đôi (double/float64) để tránh sai số lũy kế. Trong lưu đồ, hãy chú thích rõ đơn vị đo lường nếu cần thiết để người lập trình sau này dễ dàng bảo trì.
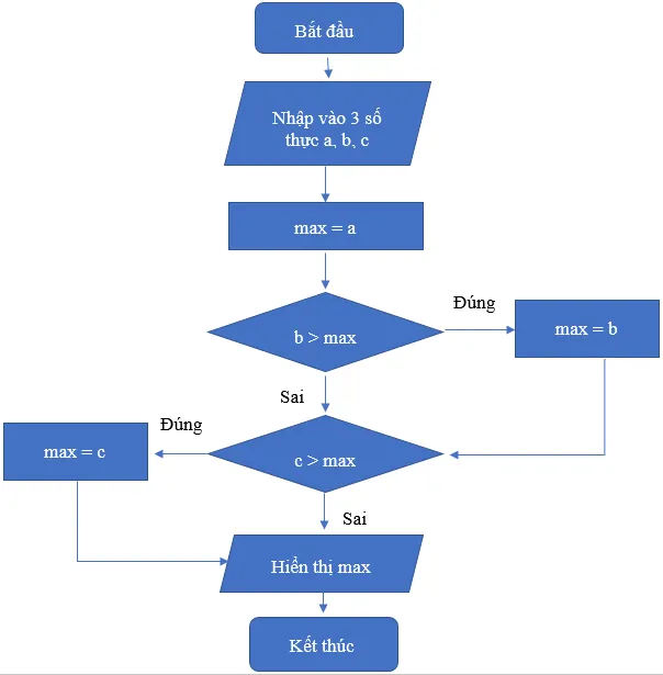
Thuật toán tìm số lớn nhất và tư duy so sánh tối ưu
Việc tìm số lớn nhất (Max) trong một tập hợp các số là bài toán kinh điển trong lập trình thuật toán. Thay vì so sánh tất cả các cặp có thể (Brute Force), chúng ta sử dụng một biến tạm max để lưu trữ giá trị lớn nhất tạm thời, sau đó lần lượt so sánh với các phần tử còn lại.

Phân tích thuật toán:
- Time Complexity: $O(n)$ với $n$ là số lượng phần tử. Trong bài toán 3 số, complexity là $O(1)$.
- Đây là nền tảng cho các giải thuật sắp xếp phức tạp hơn như Selection Sort hoặc Heap Sort.
Code minh họa bằng Python 3.10:
def tim_max_ba_so(a: float, b: float, c: float) -> float:
# Khoi tao max la so dau tien
max_val = a
if b > max_val:
max_val = b
if c > max_val:
max_val = c
return max_val
# Chạy thử với input
print(f"So lon nhat la: {tim_max_ba_so(10.5, 25.2, 14.8)}")
Những sai sót thường gặp trong cách vẽ lưu đồ thuật toán
Trong quá trình debug hệ thống, tôi phát hiện ra rằng nhiều lỗi nghiêm trọng xuất phát từ việc thiết kế sơ đồ khối sai lệch. Một trong những sai lầm phổ biến nhất là tạo ra các “vùng chết” (dead ends) trong lưu đồ – nơi mà luồng thực thi đi vào nhưng không bao giờ thoát ra được. Điều này dẫn đến lỗi treo chương trình hoặc rò rỉ bộ nhớ (memory leak) trong các ứng dụng thực tế.
Lỗi tiếp theo là sự thiếu nhất quán giữa điều kiện trong sơ đồ và mã nguồn thật. Ví dụ, trong lưu đồ bạn dùng điều kiện “nhỏ hơn hoặc bằng”, nhưng khi code lại chỉ dùng “nhỏ hơn”, dẫn đến lỗi “off-by-one” rất khó phát hiện. Để thực hiện tốt cách vẽ lưu đồ thuật toán, hãy luôn thực hiện dry-run (chạy thử bằng tay) sơ đồ của bạn với các bộ input biên (empty string, null, zero) trước khi viết code.
Công cụ phần mềm vẽ sơ đồ chuyên dụng hiệu quả nhất
Hiện nay có rất nhiều công cụ hỗ trợ tạo sơ đồ khối nhanh chóng, từ các ứng dụng văn phòng cơ bản đến các nền tảng kỹ thuật chuyên sâu. Tùy vào quy mô dự án và nhu cầu cộng tác, bạn có thể lựa chọn một trong những công cụ sau:
- Microsoft Visio: Công cụ mạnh mẽ nhất cho các hệ thống doanh nghiệp lớn với thư viện ký hiệu chuẩn IEEE phong phú.
- Lucidchart: Nền tảng web hỗ trợ làm việc nhóm trực tuyến theo thời gian thực rất hiệu quả.
- Draw.io (diagrams.net): Công cụ mã nguồn mở, hoàn toàn miễn phí và cực kỳ linh hoạt cho cá nhân.
- Crocodile Clips ICT: Đặc biệt hữu ích cho môi trường giáo dục nhờ khả năng “chạy” thử thuật toán trực tiếp trên sơ đồ.
- Visual Paradigm: Phù hợp cho lập trình viên hướng đối tượng với khả năng đồng bộ sơ đồ và mã nguồn.
- Zen Flowchart: Giao diện tối giản, giúp bạn tập trung hoàn toàn vào logic thay vì định dạng hình dạng.
- PlantUML: Cho phép bạn “vẽ bằng code”, cực kỳ thích hợp cho các kỹ sư muốn quản lý sơ đồ qua Git.
Việc làm chủ cách vẽ lưu đồ thuật toán là bước đi nền tảng để trở thành một kỹ sư phần mềm chuyên nghiệp. Hãy luôn bắt đầu từ những sơ đồ khối rõ ràng, logic để xây dựng nên những hệ thống phần mềm mạnh mẽ và tin cậy hơn trong tương lai.
Cập nhật lần cuối 01/03/2026 by Hiếu IT
